设为首页
加入收藏
学校首页
学院首页
学院概况
学院简介
机构设置
教研室
现任领导
师资队伍
教师风采
外聘专家名师
人才培养
专业设置
专业团队
课程建设
实践教学
重点实验室
学科建设
学科方向
学科亮点特色
学术带头人
学科平台
学科团队
科研成果
党建工作
党建动态
支部建设
党员管理
身边榜样
学团工作
团总支工作
学生会工作
志愿服务与社会实践
社团风采
规章制度
常用下载
学科建设
Academic research
学科方向
学科亮点特色
学术带头人
学科平台
学科团队
科研成果
科研成果
当前位置:
学院首页
>>
学科建设
>>
科研成果
>> 正文
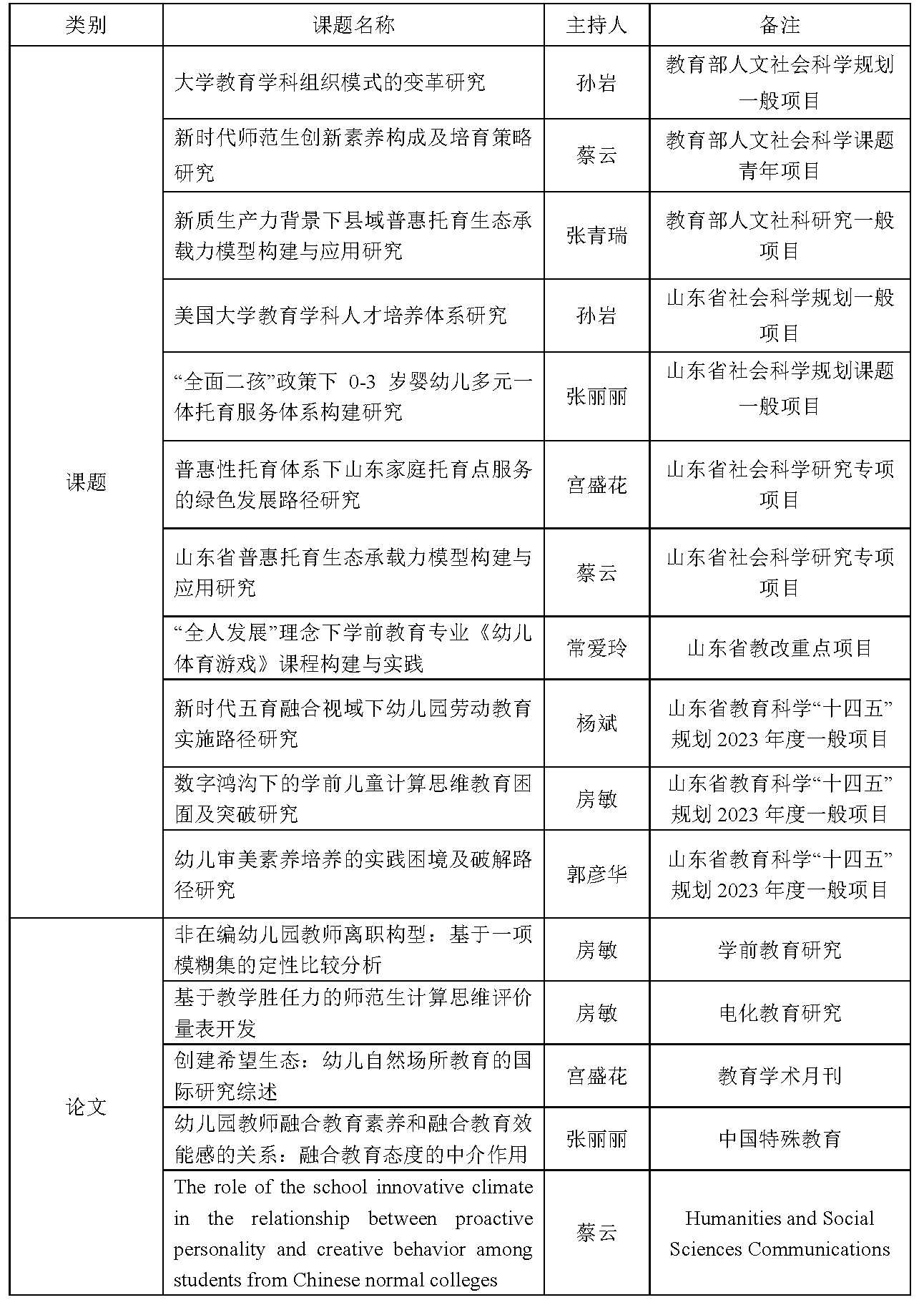
2021-2025高质量教科研项目汇总
发布日期:2026-04-03 作者: 来源: 点击:
下一条:
2024年主要立项课题与智库成果
【
关闭
】